一、学校介绍
澳门大学,简称澳大(UM),于1981年成立,前身为私立东亚大学。经过近40年的发展,澳门大学在教学、研究和社群服务领域均取得卓越的贡献,并已发展成为澳门本地区最优秀的国际化、唯一一所综合性公立大学,亦是全面引入住宿式书院系统的大学,并且澳门大学还是“一带一路”国际科学组织联盟创始成员。
2024年QS世界排名:世界第254;六大学科领域:工程学、化学、药理学与毒理学、计算机科学、临床医学及社会科学总论进入基本科学指标数据库(ESI)前1%。
二、项目背景
项目亮点:
项目亮点:为了让学生有机会体验澳门特别行政区的学习生活及社会文化氛围,全球一流大学澳门大学特举办本期访学项目。学员将在澳门大学进行多个模块的课堂学习,届时由澳门大学教授或业界专家讲授专题课程,课程将采用案例式全英文教学;在课余时间,项目还安排了澳大校园、知名企业和政府机构的参访活动,感受澳门的文化魅力,了解澳门作为一个特别行政区的独特历史和文化底蕴。项目结束后,澳门大学主办部门将为每位学员颁发结业证书、项目推荐信、成绩单和学时证明,结业比赛中获得优胜的小组成员还将额外获得优秀学员证明。
项目历史:澳门地区项目自2014年启动以来,已连续举办11年,往期学员人数已达1586人,来自200所大学。包括绝大部分省市的双一流高校(含985及211高校)。
三、课程主题

四、课程概况
授课语言:英文授课
项目概览:项目涵盖澳门大学精选课程、名校交流、机构参访、结业比赛等内容,最大程度的让学员在短时间体验澳门大学的学术特色、品味澳门的城市魅力。
申请对象:在读本科生、研究生
录取人数:通常每班40人左右
专业课程:项目将开设“经济与管理”、“商务沟通与领导力”、“人工智能与大数据”和“医学与生命科学”主题。每个课题均由该领域的资深教授、高级讲师或者专业人士执教。澳门大学的师资均享有崇高的学术声誉,部分教师还担任澳大董事、部门主任及澳门公司总裁。
结业比赛:
课题准备 每个课程均会安排和主题相关的项目研究和结业比赛。项目开始,主办学院会发布相关结业题目,学员在学习专业课程的同时,需要以小组为单位,收集资料并头脑风暴完成本组课题内容;
成果展示 结业比赛当天,学员将以小组为单位,通过PPT和全英文演讲向评委进行成果及方案展示并进行答辩。授课教授将担任结业评委,进行提问、点评并选拔优胜小组。
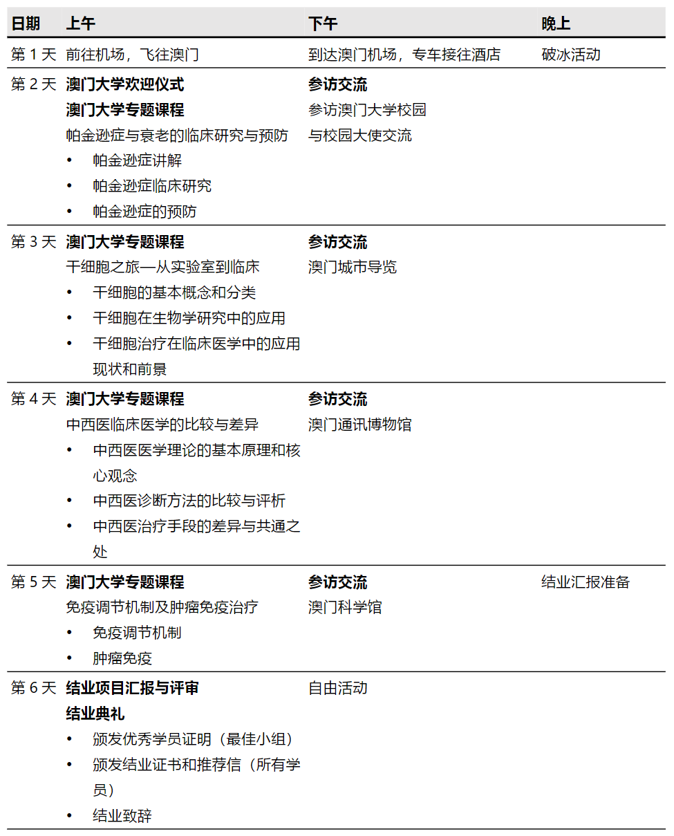
五、项目日程
人工智能与大数据

商务沟通与领导力

医学与生命科学

经济与管理

六、参访交流
项目期间将组织学员参访澳门知名博物馆及科技园,深入了解澳门的历史、人文、经济与科技发展,部分参访机构为:
澳门通讯博物馆:邮电局辖下的通讯博物馆集文化、科学和技术的特性,建构成为一间富实验和互动特色的博物馆。
澳门赛车博物馆:在工作人员的指导下参观众多赛车和电单车,亲身体验驾驶赛车的乐趣,发掘赛车运动的精彩和刺激。
澳门科学馆:观看澳门科学馆特别制作的全景电影-天行者,自由参观众多展馆,体验澳门的科学教育。
澳门大学:学生大使带队参观及交流:大学图书馆、大学展馆、住宿式书院及学校设施。
七、项目收获
结业证书:项目结束后,澳门大学主办部门为每位学员颁发结业证书,既是对学员完成项目并顺利结业的证明,也是对学员学习能力的认可。
项目推荐信:课程结束后,澳门大学主办部门将根据学员的课堂表现和成绩报告,将为每位学员出具项目推荐信。
成绩单:根据学员的出勤率、课堂表现和结业汇报的完成情况,澳门大学主办部门将出具成绩单,成绩单中体现分数和成绩等级。
学时证明:澳门大学主办部门将在结业仪式上为每位学员颁发学时证明,证明书上会体现课程主题、学习时间、总课时数以及学分转化政策等。优秀学员证明:澳门大学主办部门将根据各小组结业汇报的完成情况,评选最佳小组,并为最佳小组成员颁发优秀学员证明。
八、报名须知
项目结构:项目以线下面授形式进行。项目将由经验丰富的领队全程陪同大家,对学生全方位的管理和陪伴。领队将确保团组的安全,并在日常学习和生活中提供必要的指导和协助。同时,项目组在出发前将为每位学员购买境外险,并给予学员行前指导,确保充分了解交流期间的相关注意事项。
住宿安排:统一安排入住澳门市区酒店。
酒店为双人间,配有独立卫浴、空调、上网设施等。
餐食安排:三餐费用自理,每餐约30-45澳币。
早餐:一般在酒店附近或澳门大学学生餐厅用餐
午餐:在澳门大学学生餐厅用餐
晚餐:一般在市区或酒店附近用
餐交通安排:安排机场往返酒店的接机和送机,课程及参访均会安排大巴接送。课余时间,学员可搭乘澳门便捷的公共交通。
签注事宜:项目组将指导学员办理港澳通行证及签注。
往返机票:学员可委托项目组购买往返机票;学员在咨询项目组意见的前提下,也可自行购买往返机票。
费用组成:费用包含:大学课程费、参访交流费、文体活动费、酒店住宿费、境外大巴费、保险费。费用不含:往来港澳通行证及签注费、三餐费用、往返旅费、其它个人消费。
九、报名流程
校内流程:
1.学生申请:学生可根据自身情况,在外事工作服务系统学生海外留学交流管理版块填写个人申请,并于2024年4月20日前线上提交(外事工作服务系统https://ims.cumtb.edu.cn/CUMTBHome.aspx),并主动联系所在学院(部)外事秘书和外事院长进行审核。申请学生可通过学生海外学习交流管理系统查看个人申请进度。(服务系统使用方法参见https://mp.weixin.qq.com/s/kftv-4d5qU1eHaCeIm3F5w)
2.学院审核:各学院须按申报条件要求,认真审查、严格把关,推荐优秀学生参与,并指导学生行前做好课程对接工作,2024年5月5日前完成线上审核。
3.学校复核:国际合作与交流处复核各学院选派学生材料并择优推荐。
4.国际处最终审批前完成校际项目出行协议和出行知情同意书。
校外流程:
报名联系赵老师申请,申请时请备注中国矿业大学(北京)的学生。
十、详情咨询
校内咨询:
联系人:李老师
电话:62339686
QQ:1492033536
邮箱:global@cumtb.edu.cn
校外咨询:
联系人:赵老师
电话:18500029453
微信:chi_zhao
备注:项目由澳门大学指定第三方罗客教育,具体事宜由该机构负责,字生须仔细了解项目详情后,根据个人需求决定是否报名,并在缴费前与该机构签订具体协议,约定课程、退费等事宜。